河南省2026年普通高招报名启动 艺术类考生网上信息采集率先开始

2025-10-15 来源: 郑州晚报 郑州客户端官方网站 分享到:

10月14日,记者从省教育考试院获悉,河南省2026年普通高招报名时间及流程安排确定,考生在规定时间内按要求完成信息采集和确认并通过资格审核,高招报名方有效。
网上报名+现场确认,资格审核贯穿全程
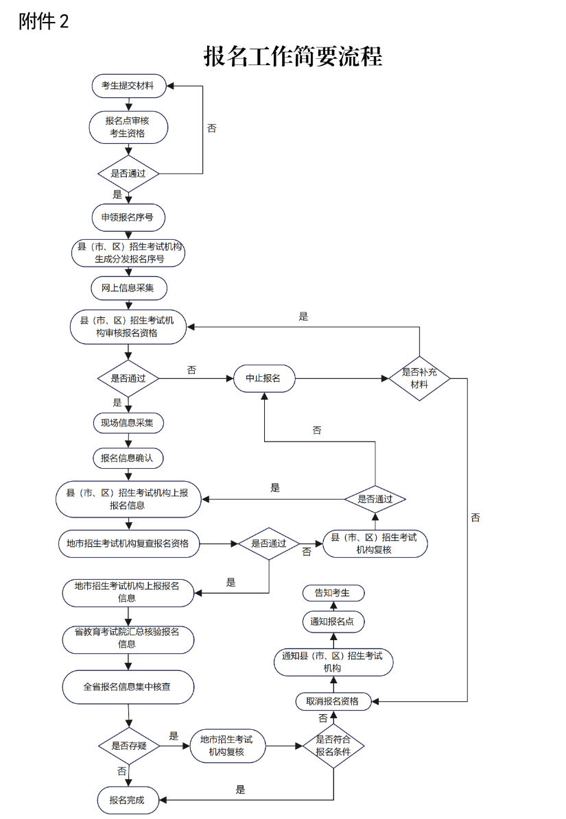
2026年河南省普通高校招生报名实行网上报名与现场确认相结合的办法,包括网上信息采集、现场信息采集、报名信息确认、签订考生诚信承诺书、报名信息公示等环节,报名资格审核贯穿全程。根据安排,艺术类考生网上信息采集时间为2025年10月28日9:00至11月3日17:00,非艺术类考生网上信息采集时间为2025年11月5日9:00~17日17:00。

参加2026年普通高校招生统一考试的考生,以及参加普通高校单独组织考试及单独录取的保送生、高职单招、职教师资单招、盲聋哑残疾生单招、消防救援单招、运动训练、武术与民族传统体育专业单招等类型的考生,均须在规定时间内参加全省统一组织的报名。其中,具有正式学籍的应届毕业生,在学籍所在学校报名点报名;往届生、同等学力等社会考生,在户籍所在地招生考试机构直属报名点报名。
网上信息采集:考生须按规定时间登录河南省教育考试院网站(https://www.haeea.cn),进入“河南省普通高校招生考生服务平台”,认真阅读报名要求、考生诚信承诺书,使用本人报名序号和密码注册账号后登录报名系统,按要求如实填写基本信息,并对所填信息的真实性、准确性负责。考生网上信息填报操作流程详见“河南省普通高校招生考生服务平台”的普通高校招生网上报名使用手册。
现场信息采集:县(市、区)招生考试机构组织,考生须向所在报名点交验报名所需证件和材料,县(市、区)招生考试机构组织人员逐一审核确认合格后,现场照相、采集指纹和有效身份证件信息。
报名信息确认:信息采集完成后,县(市、区)招生考试机构打印通过审核的考生报名登记表并加盖公章,组织考生在规定时间内核对报名信息,为避免报考信息错误影响考试、填报志愿、录取和报到,考生应认真核对报考信息,履行签字确认手续。


报名时要确定选考科目
明年我省普通高等学校招生考试继续实行“3+1+2”模式,包括普通高等学校招生全国统一考试(简称全国统考)科目和普通高中学业水平选择性考试(简称选择性考试)科目。报名时,所有考生均须确定选考科目。艺术、体育类专业考生(艺术和体育不能同时兼报)还须分别选报艺术类专业科类和体育类专业报考类型。艺术、体育类考生专业考试合格,方可参加艺术、体育类专业录取;艺术、体育类考生均可凭文化成绩参加普通类专业录取。
我省艺术类专业招生分为美术与设计、音乐、舞蹈、书法、表(导)演、播音与主持、戏曲类7个科类;其中戏曲类实行省际联考,其余6个科类均须参加我省统一组织的艺术类专业省统考。
体育类专业包括高校体育教育、社会体育指导与管理、休闲体育等专业(简称高考体育类),运动训练、武术与民族传统体育专业单独招生(简称体育单招),符合条件的考生可以兼报。高考体育类考生须参加我省统一组织的体育类专业省统考。报考体育单招、高水平运动队的考生还须按照教育部、国家体育总局相关规定参加相关项目专业测试或文化考试。
特殊类考生需进行资格条件申报
网上报名信息采集完成后,符合照顾政策的考生、具备重点高校招生专项计划的国家专项计划和地方专项计划报考资格(高校专项另网申报)的考生可以进行资格条件申报。同时符合多项条件的,可多项分别申请。
资格条件申报开始与截止时间与网上报名时间一致。考生须登录“河南省普通高校招生考生服务平台”,进入“资格条件申报”页面进行申报。未按要求在规定时间内进行网上“资格条件申报”的考生,无法进行资格审核,将不能取得相应的资格。网上资格条件申报完成后,考生应按照要求向学籍所在学校或报考所在地县(市、区)招生考试机构提交相关证明材料。
国家专项计划考生须同时具备下列条件:本人具有实施区域当地连续3年以上户籍,其父亲或母亲或法定监护人具有当地户籍;本人具有户籍所在县高中连续3年学籍并实际就读;已在当地参加当年统一高考报名且通过报名资格审核。
高校专项计划(另网申报)考生须同时具备下列条件:本人及父亲或母亲或法定监护人户籍地在实施区域的农村,本人具有当地连续3年以上户籍;本人具有户籍所在县高中连续3年学籍并实际就读;已在当地参加当年统一高考报名且通过报名资格审核。高校专项计划按照教育部文件和各有关高校公布的报名要求填报,考生应及时关注中国高等教育学生信息网“阳光高考”平台(https://gaokao.chsi.com.cn)发布的有关招生政策和信息,按要求进行申请。
地方专项计划考生须同时具备下列条件:本人及父亲或母亲或法定监护人户籍地在我省的农村;已参加当年统一高考报名且通过报名资格审核。根据教育部规定,往年被专项计划(包括国家专项计划、地方专项计划和高校专项计划)录取后放弃入学资格或退学的考生,不再具有专项计划报考资格。

记者 张竞昳

分享到: 编辑:刘潇潇 统筹:陈静

相关新闻