1·3 晚安郑州 | 胖东来公布员工结婚执行标准/买手机、平板要有补贴了/国际乒联成立工作组,WTT表态

2025-01-04 来源: 郑州晚报 郑州客户端官方网站 分享到:

国补来了!买手机、平板、智能手表手环要有补贴了!

友友们,如果有换新的想法,可以等等哈~

小编是不指望了,毕竟刚换过手机,如果再晚一些时间买就能看到这消息,等补贴了~



国家发改委:将实施手机等数码产品购新补贴

1月3日,国家发展改革委有关负责人表示,对个人消费者购买手机、平板、智能手表手环等3类数码产品给予补贴。



《个人所得税综合所得汇算清缴管理办法》公开征求意见

国家税务总局今天发布《个人所得税综合所得汇算清缴管理办法(征求意见稿)》。公众可在2025年2月2日前,通过以下途径和方式提出意见:



春运火车票预售期内各方向目前均有余票

铁路春运自1月14日开始,至2月22日结束,为期40天。自2024年12月31日开始发售春运首日即1月14日火车票以来,各方向均有余票,铁路12306系统运行平稳。



2025年上半年中小学教师资格考试1月7日开始报名

近日,教育部教育考试院发布通知,明确2025年上半年中小学教师资格考试(笔试)报名工作将于1月7日开始。



400余家网站平台被关闭下架

2024年以来,网信部门持续加大对网络水军打击力度,严肃查处网络水军组织招募、推广引流、刷量控评等问题,协调关闭、下架网站平台400余家,督促重点平台清理违法违规信息482万条,处置账号和商家店铺239万个、群组5.2万个。



李石松被逮捕

日前,最高人民检察院依法以涉嫌受贿罪对云南省委原常委、省政府原副省长李石松作出逮捕决定。



国际乒联宣布成立工作组,WTT发布声明
1月3日,国际乒联在官网宣布,针对最近的事态发展,国际乒联在1月2日举行的执委会会议上,批准成立特别工作组,负责收集运动员的反馈意见,并审查现有规定。同日,WTT世界乒乓球职业大联盟发布官方声明称,承诺支持国际乒联工作组。


男子上海地铁自编自演“5元卖座”被拘

近日,男子自称开价5元出让上海早高峰地铁座位的消息引发关注。3日,记者从警方获悉,“5元卖座”系该男子自编自演,目前该男子已被依法行政拘留。



微信语音消息能倍速播放了

近日,有部分网友发现,微信的语音消息可以倍速播放。对此,腾讯客服表示:微信版本升级至8.0.55后,重播语音消息时可在语音气泡旁选择倍速播放,并且在倍速播放的过程中还支持恢复原速播放。但也有部分已升级到8.0.55版本的iOS用户发现还未出现语音消息倍速播放的功能。



广州一彩票站独中超5亿巨奖

2日,福彩双色球迎来2025年首期开奖,广州一站点独中101注。中奖站点为44010678站点,该站点中奖超5亿元。



郑州机场连开两条国际货运航线

1月2日、3日,郑州-阿布扎比(阿联酋)、郑州-比隆(丹麦)的国际货运航线先后开通。其中,郑州-比隆(丹麦)航线是河南首条直飞北欧地区的货运航线。



郑州首家品牌跳蚤市场揭牌

1月3日,郑州市首家品牌跳蚤市场——郑州市特色文化艺术广场碧波园跳蚤市场正式揭牌,将通过打造文创夜市、引进电商直播,为市民带来不同的文化氛围和丰富的二手商品消费体验。


河南排名稳步上升!2024年国家高新区综合评价排名来了

工业和信息化部日前公布了2024年178家国家高新区综合评价结果,我省9家国家高新区的综合排名稳步上升。此次评价中,郑州、洛阳、焦作、南阳等4家高新区排名实现了显著提升,其中郑州高新区综合评价居全国第21位。



河南18地市中小学寒假时间确定
河南18地市中小学寒假时间确定↓
1.郑州市
义务教育阶段:2025年1月22日(农历腊月二十三)—2月13日(农历正月十六)。
普通高中:2025年1月22日(农历腊月二十三)—2月10日(农历正月十三)。
2.开封市
义务教育阶段:2025年1月15日(农历腊月十六)—2月13日(农历正月十六),2月14日(农历正月十七)正式上课。
普通高中:2025年1月22日(农历腊月二十三)—2月13日(农历正月十六),2月14日(农历正月十七)正式上课。
幼儿园、特殊教育学校和中职学校放假时间结合本校实际情况参照执行。
3.洛阳市
义务教育阶段:2025年1月17日(农历腊月十八)—2月12日(农历正月十五),开学时间为2月13日(农历正月十六)。
普通高中:2025年1月24日(农历腊月二十五)—2月12日(农历正月十五),开学时间为2月13日(农历正月十六)。
幼儿园、特殊教育学校、职业类学校结合实际参照执行。
4.平顶山市
义务教育阶段:2025年1月18日(农历腊月十九)—2月12日(农历正月十五),2月13日(农历正月十六)正式上课。
普通高中:2025年1月22日(农历腊月二十三)—2月12日(农历正月十五),2月13日(农历正月十六)正式上课。
幼儿园、特教学校可参照执行。
5.安阳市
义务教育阶段:2025年1月18日(农历腊月十九)—2月13日(农历正月十六)。
普通高中:2025年1月24日(农历腊月二十五)—2月10日(农历正月十三)。
6.鹤壁市
义务教育阶段:2025年1月20日(农历腊月二十一)—2月15日(农历正月十八)。
普通高中:2025年1月24日(农历腊月二十五)—2月12日(农历正月十五)。
特殊教育学校、幼儿园和中职学校可参照执行。
7.新乡市
初中、小学、幼儿园:2025年1月20日(农历腊月二十一)—2月13日(农历正月十六)。
高中:2025年1月22日(农历腊月二十三)—2月13日(农历正月十六)。
各学校2月14日(农历正月十七)正式上课。
8.焦作市
义务教育阶段:2025年1月18日(农历腊月十九)—2月13日(农历正月十六)。
普通高中:2025年1月22日(农历腊月二十三)—2月13日(农历正月十六)。
中等职业学校放假时间参照普通高中执行,结合实习实训和教育教学的实际需要,可进行适当调整。
9.濮阳市
义务教育阶段:2025年1月17日(农历腊月十八)—2月13日(农历正月十六)。
普通高中:2025年1月22日(农历腊月二十三)—2月13日(农历正月十六)。
10.许昌市
义务教育阶段:2025年1月18日(农历腊月十九)—2月13日(农历正月十六)放假,2月14日(农历正月十七)开学。
普通高中:2025年1月22日(农历腊月二十三)—2月13日(农历正月十六),2月14日(农历正月十七)开学。
幼儿园、特殊教育学校可结合实际参照义务教育阶段学校假期时间执行,中等职业学校按照2024—2025学年度校历执行。
11.漯河市
义务教育阶段:2025年1月15日(农历腊月十六)—2月12日(农历正月十五)。
普通高中:2025年1月22日(农历腊月二十三)—2月13日(农历正月十六)。
2月14日(农历正月十七)正式上课。
12.三门峡市
义务教育阶段:2025年1月17日(农历腊月十八)—2月14日(农历正月十七)。
幼儿园、特殊教育学校、中等职业学校参照执行。
普通高中:2025年1月22日(农历腊月二十三)—2月10日(农历正月十三)。
13.商丘市
义务教育阶段:2025年1月18日(农历腊月十九)—2月12日(农历正月十五)。
普通高中:2025年1月22日(农历腊月二十三)—2月12日(农历正月十五)。
全市中小学校统一于2月13日(农历正月十六)正式上课。
14.周口市
义务教育阶段:2025年1月15日(农历腊月十六)—2月12日(农历正月十五)。
普通高中:2025年1月22日(农历腊月二十三)—2月12日(农历正月十五)。
全市中小学校统一于2月13日(农历正月十六)正式上课。幼儿园、特殊教育学校可结合实际参照义务教育阶段学校执行。
15.驻马店市
义务教育阶段:2025年1月15日(农历腊月十六)—2月13日(农历正月十六),2月14日(农历正月十七)正式开学。
普通高中:2025年1月22日(农历腊月二十三)——2月13日(农历正月十六),2月14日(农历正月十七)正式开学。
高三年级可根据备考需要,在保障学生充分休息的前提下,结合学校教学进度,适当调整开学时间。
16.南阳市
义务教育阶段:2025年1月17日(农历腊月十八)—2月13日(农历正月十六)。
普通高中:2025年1月22日(农历腊月二十三)—2月10日(农历正月十三)。
17.信阳市
义务教育阶段:2025年1月17日(农历腊月十八)—2月13日(农历正月十六),2月14日(农历正月十七)开学。
普通高中:2025年1月22日(农历腊月二十三)—2月12日(农历正月十五),2月13日(农历正月十六)开学。
18.济源市
义务教育阶段:2025年1月18日(农历腊月十九)—2月13日(农历正月十六),2月14日(农历正月十七)正式开学。
普通高中:2025年1月22日(农历腊月二十三)—2月13日(农历正月十六),2月14日(农历正月十七)正式开学。


河南省实验中学公开招聘147名教师

河南省实验中学拟面向社会公开招聘147名教师,网上报名时间为1月6日8:00至12日18:00。



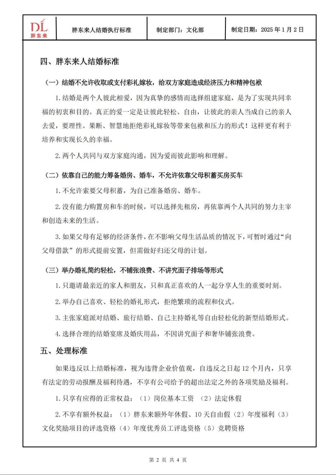
胖东来公布员工结婚执行标准

1月3日,胖东来公布员工结婚执行标准。文件中提到,胖东来员工结婚不允许收取或支付彩礼嫁妆,给双方家庭造成经济压力和精神包袱。如果违反公司制定的结婚标准,视为违背企业价值观,自违反之日起12个月内,只享有法定的劳动报酬及福利待遇,不享有公司给予的超出法定之外的各项奖励及福利。



张书杰严重违纪违法被开除党籍

许昌市人大常委会原副主任、市总工会原主席张书杰严重违纪违法被开除党籍。



本周日,河南局部18°C

今天起一直到周日,全省大部最高气温略有上升,周日南部15℃~18℃。在弱冷空气的影响下,预计明天到5日,白天中西部西北风3到4级,阵风6级左右,6日~8日冷空气大风将再次造访。



全红婵获泳联年度最佳女子跳水运动员

1月2日晚,据世界泳联 ,全红婵获2024年度最佳女子跳水运动员。



位居榜首!潘展乐被美国泳坛杂志评为世界第一

美国著名体育杂志《Swimming World》(中文译名“世界游泳”)日前评出2024年度世界十佳表现的运动员(队),潘展乐位列榜首。



商竣程闯入香港网球公开赛八强

中国选手商竣程2日在这里举行的香港网球公开赛男单第二轮比赛中,以6:3、6:1轻取西班牙选手马丁内斯,职业生涯第五次闯入男子职业网球选手协会(ATP)巡回赛八强。



被家暴16次女子回应带货质疑

近日,2年被家暴16次当事人小谢发视频称,准备接受大家的建议,让别人用自己的账号带货,此事引发争议。1月3日,小谢在直播中回应带货质疑:“我知道骂的人肯定很多,带货并非本意,但是抚养费判的是2000块钱一个月,到现在为止,我一分钱都没有拿到,每个月还有医疗支出。”此前小谢曾因为带货向网友道歉:“没有办法像正常人一样去工作,后续医疗费是未知的,还要照顾孩子,如果让大家失望了,我真的很抱歉。”

对此,你怎么看?



韩国公调处:停止执行对尹锡悦的逮捕令

韩国公调处表示,当地时间1月3日13时30分停止执行对尹锡悦的逮捕令。

3日上午,韩国高级公职人员犯罪调查处进入位于首尔龙山区汉南洞的总统官邸,开始执行对被停职的总统尹锡悦的逮捕令。

尹锡悦弹劾审判首次公开辩论将于1月14日举行

当地时间1月3日,韩国宪法法院结束第二次预备庭审理程序,并宣布,尹锡悦弹劾审判首次公开辩论将于1月14日举行,第二次将于1月16日举行。



韩国城南市一座商住两用楼发生火灾致多人被困

韩国YTN电视台3日报道,韩国城南市一座商住两用楼发生火灾,多人被困。



美国一小飞机坠毁2死18伤

据美国警方消息,当地时间1月2日下午,一架单引擎小飞机在加利福尼亚州南部富勒顿市坠毁,目前已造成2人死亡、18人受伤。



以色列首次承认其特种部队曾突袭叙利亚“导弹工厂”

以色列军方2日承认,以军特种部队2024年9月8日突袭了叙利亚中部哈马省迈斯亚夫地区一座“导弹工厂”,破坏工厂并带回关键设备及文件。叙利亚媒体当时报道,以军行动导致十多人死亡。



德国电价跌至0以下

由于风能和太阳能的快速扩张,欧洲国家负电价现象出现的越来越频繁。2025年第一个交易日,德国电价跌破零。



分享到: 编辑:张丹娅 统筹:卜贝贝

相关新闻